Das Erscheinungsbild Blenders hat sich erst vor kurzem noch einmal stark verändert. Im Kurs arbeiten wir mit der Blenderversion 2.8 . Dies kann vor allem dann eine wertvolle Information für euch sein, wenn ihr im Netz nach Tutorials sucht und euch wundert, warum das dort verwendete Blender komplett anders aussieht. Das Konzept hinter dem User Interface hingegen ist zum großen Teil gleich geblieben. Fangen wir also an:

Wird Blender gestartet, findet sich in der Mitte ein Kasten mit Versionsbild sowie Versionsnummer oben rechts in der Ecke. Darunter werden zuletzt genutzte Projekte angezeigt, die sich durch einen beherzten Klick starten lassen. Nach einem Absturz lässt sich auch oft das letzte Projekt wiederherstellen durch einen Klick auf „Recover Last Session“.
Um ein völlig neues Projekt zu starten reicht es, mit der Maus irgendwo auf das User Interface neben dem Kasten zu klicken. Dadurch verschwindet das Fenster und wir haben freie Sicht auf den sogenannten „Default Cube“. Wenn ihr euch länger mit Blender beschäftigt, werdet ihr merken, dass dieser Cube mit zur Blender Volklore gehört. Nahezu jedes Youtube Tutorial beginnt damit, dass dieser gelöscht wird, und wenn es einmal nicht passiert, dann dreht die Kommentarsektion absolut durch. Gehen wir aber zunächst das Grundkonzept des UIs durch.

1.1 – Das Blocksystem
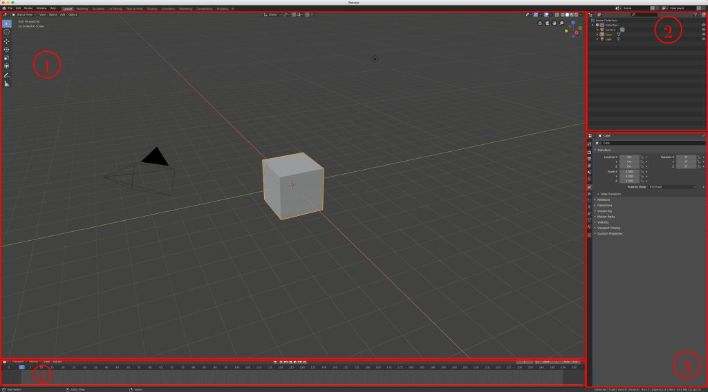
Blenders Nutzeroberfläche (UI) ist unterteilt in kleine Unterfenster, wobei jedes dieser Fenster eine andere Aufgabe hat:
Nr. 1 ist der „3D Viewport“. Es ist das größte und auch das Hauptwerkzeug in Blender. Hier hat man den Überblick über die geschaffene 3D Szenerie, beim Modellieren, beim Animieren sowie beim Kameraeinstellungen finden.
Nr. 2 ist der „Outliner“. Hier sind alle hinzugefügten Objekte, Lampen, Pfade und Kameras, die sich in der 3D Szene befinden aufgeführt. Es lohnt sich also die geschaffenen Objekte zu benennen, denn mithilfe dieser Übersicht lässt sich alles wiederfinden.
Nr. 3 ist ein „Properties“ Fenster. Hier werden fast alle Einstellungen gemacht, die mit der Szene und mit den Objekten zu tun hat. Hier finden sich die Einstellungsparameter für die im „3D Viewport“ verwendeten Werkzeuge wie die für das Rendern, der Umgebungswelt, des angewählten Objektes im Allgemeinen. Modifier, Partikelsysteme, Physikalische Eigenschaften. Möchte man eine Einstellung vornehmen: Hier werden sie gemacht (Hauptsächlich).
Nr. 4 Die Timeline. Standartmäßig 250 Frames lang. Bei Animationen lässt sich hier der betrachtete Zeitpunkt einstellen aber auch die gemachten Keyframes können hier gemacht und überblickt werden.

Das Blocksystem lässt es zu, dass jeder der Blöcke durch einen Klick auf das jeweilige Symbol oben links in ein anderes Fenster geändert werden kann. In dem in Abb. 4 gezeigten Beispiel ließe sich so das „Properties“ Fenster in einen 3D Viewport ändern:

Da wir meistens allerdings das „Properties“ Fenster brauchen ändern wir das schnell wieder zurück.
Nehmen wir an, wir wollen tatsächlich zwei 3D Viewports haben, aber keinen bestehenden Block dafür verändern. Um das zu erreichen können wir einen neuen Block erstellen, indem wir mit der Maus in die obere rechte Ecke eines Blocks hovern (also nur darüber bewegen, nicht klicken) und darauf achten, dass aus dem Mauszeiger ein kleines Kreuz wird:

Klickt man nun mit links, hält gedrückt und zieht die Maus nach links, entsteht ein neues Fenster aus der Ecke heraus. Dieses neue Fenster wird breiter und breiter, bis man die Maustaste loslässt. Die Größe des Fensters lässt sich mit dem Hovern über der Fensterkante noch nachträglich verändern. Geht man nun mit dem Cursor wieder in die obere rechte Ecke des nun linken 3D Viewports, klickt und zieht die Maus wieder nach rechts lässt sich das neu geschaffene Fenster wieder entfernen. Alles zusammen sieht dann ungefähr so aus:

Mithilfe der oben genannten Schritte lässt sich das gesamte UI von Blender nach den eigenen Bedürfnissen anpassen.
1.2 Die UI Layout Reiter
Durch die Neuerungen in Blender 2.8 hat die in 1.1 beschriebene Funktion einen Großteil seiner Bedeutung allerdings verloren, weil die UI Reiter eingeführt wurden. Mithilfe dieser lässt sich sehr schnell zwischen oft benötigten UI Layouts hin und herwechseln.

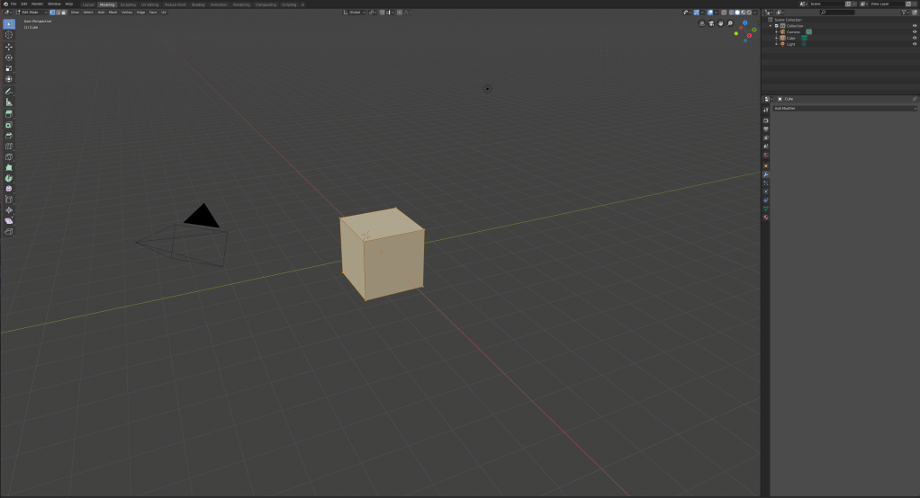
Die Layout Reiter finden sich im Blender UI in der oberen linken Ecke. Wie bereits erwähnt öffnet sich Blender Standartmäßig im „Layout“ UI Layout (Ja die Namensgebung ist verwirrend). Für ein näheres Verständnis klicken wir einfach mal auf den „Modelling“ Reiter.

Dieses UI Layout ist, wie der Name schon sagt, auf das Modellieren von 3D Objekten Spezialisiert. So verschwindet die für das Modellieren unwichtige Timeline und der 3D Viewport ist in den „Edit Mode“ geschaltet. Noch klarer wird das Konzept der Reiter, wenn wir auf den Reiter „Shading“ klicken.

Hier sind in den Blöcken die Fenster geöffnet, die zum Shadern von Objekten gebraucht werden. Oben ein 3D Viewport, der bereits im Vorrendermodus angezeigt wird, darunter der „Node Editor“, eine große Fläche in der die Shadereinstellungen vorgenommen werden. Links davon befindet sich eine Anzeige von verwendeten Texturen und darüber ein Filebrowser zum Auffinden von den richtigen Texturen und Bumpmaps, aber dazu später mehr.
Gerade in den ersten Stunden werden wir uns hauptsächlich in den UI Presets „Layout“ und „Modelling“ aufhalten. Wichtig ist nur, dass alle Reiter der gleichen Logik zugrunde liegen: Wir haben Blöcke, in denen wir die Fenster öffnen können, die uns belieben. Wenn wir eine Funktion kennenlernen, werden wir uns ab sofort zunächst die dafür benötigten Fenster anschauen.