Wir sind in der Lage Blöcke zu drehen, zu vergrößern, zu bewegen. Jetzt ist es an der Zeit herauszufinden, wie wir aus Blöcken Gegenstände machen können. Wir beginnen mit einem Becher.
3.1 Interaction Modes
Der 3D Viewport lässt sich in verschiedene Bearbeitungsmodis schalten. Wollen wir ganze Objekte im 3D Raum anordnen, animieren, duplizieren oder ganz simpel löschen. So machen wir das im standartmäßig offenen „Object Mode“, den wir im letzten Kapitel bereits kennen gelernt haben.
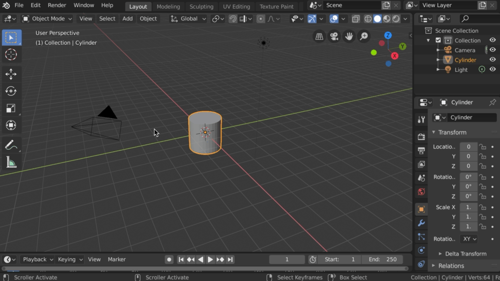
Da ein Becher meist Rund ist, wählen wir anstelle des „Default Cubes“ (der Würfel, der immer im neuen Projekt vorhanden ist) einen Zylinder als Grundfigur, aus der wir die Tasse formen wollen:
Überlege immer bevor du ein Objekt Modellierst, ob Tisch, Auto, Flasche oder Löwe, welche geometrische Grundform dem Objekt am nächsten kommt und forme dein Objekt dann daraus.
TIPP
Wir wollen einen Zylinder. Zunächst löschen wir den „Default Cube“ indem wir ihn anwählen und „Entf“ drücken. Auf einem Apple Laptop geht auch „Fn + Backspace“.
Jetzt gehen wir durch „Shift + A“ in das „Add“-Menü, hovern mit der Maus über „Mesh“ und wählen unseren Zylinder aus.

Nachdem wir nun unsere grundlegende Geometrie ausgewählt haben, wird es Zeit Veränderungen daran auszuführen. Wir wechseln in den „Edit Mode“, indem wir das Kontextmenü, welches oben links im 3D Viewport den „Object Mode“ anzeigt, klicken und unter den aufkommenden Optionen den „Edit Mode“ klicken.
Oder man drückt einfach die Tabulatortaste (Auf der Tastatur die links vom Q, mit den Pfeilen).

3.2 Das Vertex
Die Grundlage eines jeden 3D Objektes sind seine Vertices (Sgl. Vertex). Ein Vertex ist ersteinmal nur ein Punkt in einem 3D Raum, verbindet man einen Vertex mit einem weiteren, so entsteht eine Kante, verbindet man zwei Kanten miteinander so entsteht eine Fläche (siehe GIF 3.2.1):

Durch dieses Grundprinzip wird jedes 3D Objekt aufgebaut. So ist auch unser Zylinder aus Vertices aufgebaut. Die Form des Zylinders zu einer Tasse zu verändern, bedeutet die Anordnung und Anzahl der Vertices zu verändern.

Mithilfe des Auswahlmenüs für Vertices, Kanten und Flächen lässt sich auswählen, wie wir das 3D Objekt anfassen wollen:

Durch das Gedrückthalten von „Shift“ lassen sich mehrere Vertices, Kanten oder Flächen auswählen. Mit dem einmaligen drücken von „B“ lässt sich ein Auswahlkasten ziehen.
Auch wenn man Kanten, oder Flächen auswählt, so sollte man immer im Hinterkopf behalten, dass man immer die an der Kante oder Fläche teilhabenden Vertices in der Hand hält. Bei einer Kante sind es per Definition immer zwei Vertices, bei einer Fläche kann das variieren. Bei unserem Zylinder haben die Seitenelemente 4 Vertices pro Fläche, oben und unten haben die Flächen allerdings 32 Vertices.
Das Kann zu Fehlern führen!
3.4 Werkzeuge des Hard Surface Modellings
Neben den normalen Bewegungsbefehlen, die wir aus dem letzten Kapitel kennen – Bewegen (G), Rotieren (R), Skalieren(S) – und auch hier auf unsere Flächen, Kanten und Vertices anwenden können gibt es noch ein paar wunderbare Tools die ich euch nicht vorenthalten möchte.

[1] Extrude (E)
Wir „ziehen“ aus dem Ausgewählten neues Material. Einfach kurz E drücken und die Maus bewegen. Oder das Seitenwerkzeug nehmen und an dem „+“ ziehen.

[2] Inset (I)
Einsetzen von Flächen in eine bestehende Fläche. Fläche anwählen. Werkzeug auswählen. Linke Maustaste irgendwo klicken und gedrückt halten und Maus ziehen.
Shortcut: Fläche anwählen, „I“ tippen, jetzt kann die Maus bewegt werden ohne währenddessen geklickt zu halten.

[3] Bevel (cmd + B)
Kanten Abrunden. Kante Auswählen, Werkzeug anwählen und irgendwo Links geklickt halten und mit der Maus ziehen.
Shortcut: Kante Auswählen, „cmd + B“ tippen und Maus ziehen ohne zu klicken. Mit dem Mausrad kann die Anzahl von Abrundungselementen eingestellt werden.

[4] Loop Cut (cmd + R)
Eine Kante rundum des Objektes hinzufügen. Werkzeug auswählen, mit der Maus über das Objekt hovern bis die gelbe Anzeige die gewünschte Richtung anzeigt, klicken und geklickt halten, Maus ziehen um Loop Cut zu verschieben. Wenn der Loop Cut genau dahin soll wo er angezeigt wird (die hälfte) nicht geklickt halten sondern nur kurz klicken.
Shortcut: Keine Unterschiede in der Handhabe außer, dass mit Cmd + R in den Modus gesprungen wird, danach alles wie gehabt.

[5] Knive (K)
Es wird wie der Name schon sagt eine Kante in das Objekt geschnitten. Es ist hilfreich zunächst in das „Vertices“ Auswahlmenü zu gehen, dann Werkzeug oder „K“ drücken, auf Vertex klicken so oft klicken wie man zwischenvertices haben möchte, „Eingabe“ um den Schnitt auszuführen.

3.5 Einen Becher Modellieren
Die Gelernten Werkzeuge nutzen wir nun für unseren Becher.
- Wir Insetten [2] auf der Oberseite einen kleineren Kreis
- Wir wählen den kleineren Kreis und Extrudieren [1] ihn nach unten, sodass er den inneren Becherboden bildet.
- Wir wählen das Kantenwerkzeug aus und machen was neues: Wir halten „alt“ gedrückt und klicken an die äußere obere Becherkante, wir wählen damit alle zusammenhängenden Kanten im Kreis aus.
- Die innere Kante wollen wir auch auswählen, aber dabei nicht die äußere abwählen, dieses Mal also „Shift“ + „alt“ und währenddessen ein Klick auf die innere obere Kante.
- Wir nutzen Bevel [3] um die Trinkkante abzustumpfen, hier soll sich niemand verletzen.

Ihr könnt nun den Becher höher, flacher, breiter, konischer oder wie es euch beliebt machen. Vielleicht findet ihr auch raus, wie man mithilfe des Loop Cuts [4] und der Funktion, dass sich mit „F“ zwei angewählte Kanten mit einer Fläche verbinden lassen ein Henkel an den Becher zaubern lässt. Probiert euch aus! Ich bin auf die Ergebnisse gespannt.
TIPP 02: Warum mehr als 3 Vertices pro Fläche zu Problemen führen können
Sperriges Thema und etwas Mathematisch, aber wichtig, damit eure Modelle am Ende auch so sind wie ihr euch sie vorstellt.
Oft arbeiten wir mit Flächen mit 4 Vertices, weil das sehr Praktisch ist, aber auch das ist schon nicht ganz ungefährlich. Liegen die 4 Punkte nicht auf einer Ebene muss die Fläche anders Interpretiert werden, eine Kante entsteht die keine ist: Blender denkt noch immer es handelt sich um eine und nicht um zwei Flächen.

Wir achten daher auf Sauberkeit. Möchten wir so etwas machen wie in GIF 3.3.1 müssen wir mit Dreiecken arbeiten, diese haben die wundervolle Eigenschaft immer auf einer Ebene zu liegen, egal welchen Vertex man verdreht. Hier lösen wir das Problem durch einen Schnitt von einem schräg gegenüberliegenden Vertex zum anderen.

Kurz: Bei der Verwendung von Flächen mit mehr als drei Vertices ist Vorsicht geboten. Auch mit vieren kommt es nicht all zu oft zu Problemen. Achtet nur darauf, dass keiner der Vertices aus der Reihe/Ebene der Fläche tanzt!