Modifier können das Leben beim Modellieren sehr vereinfachen. In diesem kleinen Abschnitt werden die wichtigsten vorgestellt und ihre Anwendung erklärt.
5.1 Wie man einen Modifier hinzufügt
Ein Modifier wird immer auf ein ganzes Objekt angewendet. Modifier können nicht auf einzelne Meshbereiche des Objektes angewendet werden, ausschließlich auf ganze Objekte!
Um ein Objekt mit einem Mesh zu versehen wählen wir das zu modifizierende Objekt aus und gehen im „Properties“ Fenster auf den Reiter „Modifier“, dieser ist durch einen kleinen blauen Schraubenschlüssel gekennzeichnet.

Unter dem Kontextmenü „Add Modifier“ lässt sich jeder gewünschte Modifier hinzufügen.
5.2 Der Subdivision Surface Modifier

Der möglicherweise am häufigst verwendete Modifier. Er unterteilt das Objekt und glättet die Kanten aus. In der Abbildung 5.2.1. gut zu sehen dadurch, dass aus einem Würfel annähernd ein Ball geworden ist.
Mithilfe der Angaben unter „Subdivisions“ lässt sich der Grad der Ausglättung einstellen. „Render“ beschreibt hier, wie viele Subdivisions beim Rendern angewendet werden, unter „Viewport“ stellt man ein, wie viele bereits im Vorfeld zu sehen sind.
Im in Abb. 5.2.1 dargestellten Fall würde die Kugel noch „weicher“ gerendert werden, als angezeigt, da der Viewport auf „1“, das Rendern aber auf „2“ gestellt ist.
Wie bei fast allen Modifiern empfiehlt es sich, diesen nicht zu applien, da wir somit seine Fähigkeit nutzen können, schnell organische Veränderungen am Objekt durchführen zu können, ohne proportionales Editing zu verwenden:

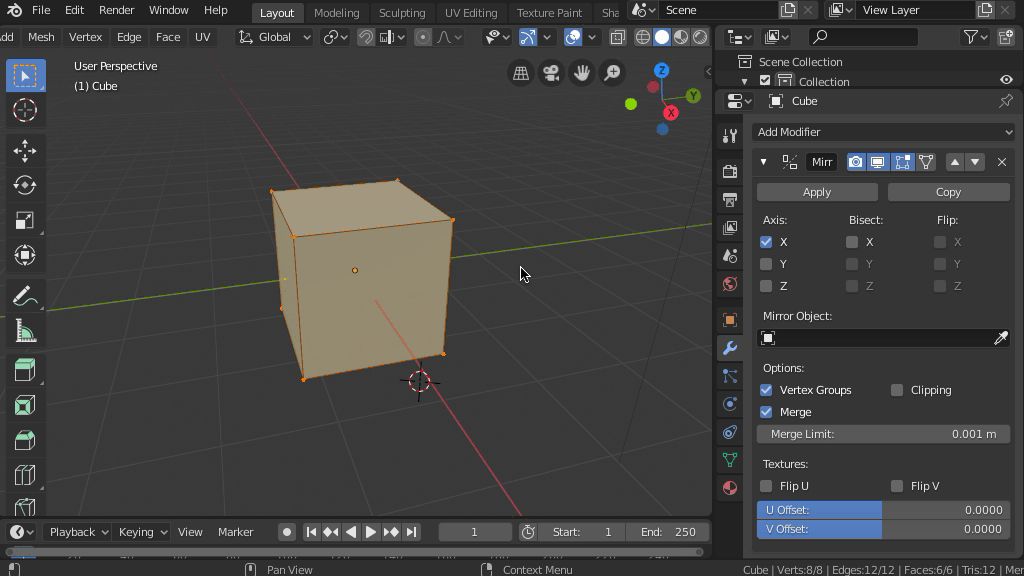
5.3 Mirror Modifier
Der Mirror Modifier spiegelt das Mesh eines Objektes an der „Origin“ – dem Gelben Punkt eines jeden Objektes – in X, Y oder Z Achse.
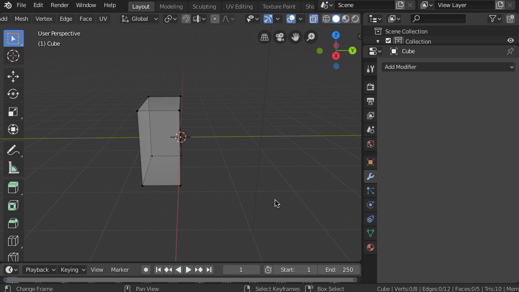
Vor der Anwendung löschen wir die Hälfte des Meshs eines Objekts

Nun fügen wir den Modifier hinzu. Weil wir den Schnitt auf der Y-Achse gemacht haben müssen wir den Mirror Modifier auch auf die Y-Achse stellen.

Nun können wir eine Seite nach unseren Wünschen Modellieren und schon wird das Ergebnis symmetrisch auf die andere Seite übertragen. Auch lassen sich die Vertex der gespiegelten Seite anzeigen (siehe GIF 5.3.2).
5.4 Boolean Modifier
Mithilfe des Boolean Modifiers lassen sich Meshes von Objekten mit anderen Objekten bearbeiten. In unserem Beispiel schneiden wir mithilfe eines Zylinders ein rundes Loch in einen Würfel:
Das zu bearbeitende Objekt wird ausgewählt und der Modifier hinzugefügt. Anschließend wird im Modifier das Objekt ausgewählt, mit welchen der Modifier das Objekt verändern soll. Dieser Modifier wird meistens applied.

Im Modifier unter „Operation“ gibt es neben der Funktion „Difference“ auch „Union“ und „Intersect“. Wie diese sich verhalten testet ihr am besten selber aus.
Generell gilt:
Difference = Obj_A – Obj_B
Union = Obj_A + Obj_B
Intersect = Obj_A n Obj_B
Nach dem Anwenden des Modifiers ist das Objekt welches uns als Werkzeug diente nicht weg, deshalb muss es erst einmal vom Ort weggezogen werden, um das Ergebnis des Modifiers sehen zu können.
Auch bei Intersect und Union existiert das Originalobjekt welches wir als Werkzeug verwendet haben noch. Auch wenn es gerade bei Union nicht direkt zu sehen ist. Hier unbedingt aufpassen, dass ihr hier nicht plötzlich zwei Objekte übereinander habt!
Zum Applien von Modifiern muss man in den Objectmode wechseln.