Um ein Objekt zu bemalen sind bestimmte Schritte notwendig. In diesem Kapitel werden die wichtigsten Abgehandelt.
Eine Farboberfläche ist immer Zweidimensional, ein Objekt hingegen ist Dreidimensional. Wir müssen also eine Möglichkeit finden, der zweidimensionalen Farbebene zu sagen, wie diese auf einem Objekt dargestellt werden soll. Dies passiert mithilfe einer UV Map.
6.1 UV Map
Eine UV Map ist kein Bild und kein Objekt. Sie beschreibt lediglich, welche Stelle eines Bildes zu welcher Stelle auf einem Objekt gehört. Die UV Map kennt lediglich die Koordinaten U und V (daher der Name). Sie ist, wie auch das zu projizierende Bild zweidimensional. Um eine UV Map zu erstellen müssen wir also unser Objekt Aufschneiden und Plattdrücken, sodass es zweidimensionnal wird. Bei einem Würfel ist dies noch einfach. Erstellen wir einen Würfel so erstellt Blender auch direkt eine UV Map, diese Ignorieren wir gepflegt.
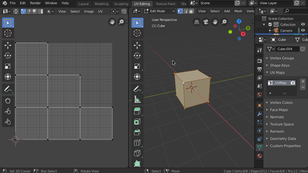
Für das UV Editing gibt es in Blender einen eigens dafür vorbereiteten Workspace. In den oberen Reitern wechseln wir also von „Layout“ auf „UV Editing“.
Jetzt klicken wir den Würfel an, gehen in den Edit Modus, drücken „U“ und wählen im Menü „Smart UV Project“ aus.

Auf der Linken Seite des Workspaces wird ein UV Editing Fenster angezeigt, welches unsere erstellte UV Map darstellt.
Nach jeder Veränderung am Objekt muss die UV Map neu erstellt werden!
Dieser Schritt ist für eine saubere Texturenprojektion unerlässlich!
6.2 Eine Textur Erschaffen
Erzeugen wir nun eine Textur im Texture Paint Editor. Dafür wechseln wir in den „Texture Paint“ Tab. Hier befindet sich auf der linken Seite ein „Image Editor“ Fenster in welchen wir oben mittig eine Neue Textur erstellen können.
Wir klicken auf „New“ und geben der neuen Textur einen Namen, ich wähle „Grid“. Dann wählen wir unter „Generated Type“ „Color Grid“ aus und klicken „Ok“.

Diese Colorgrid ist eine technische Textur, mit ihrer hilfe können wir das Konzept der UV Map nachvollziehen. Um eine leere bearbeitbare Textur hinzuzufügen werden wir später ausschließlich „Blank“ unter „Generated Type“ auswählen.
Nun haben wir eine UV Map, eine Textur und ein Objekt. Alle Zutaten sind nun beisammen. Nun müssen wir sie zusammenfügen, dies machen wir im „Node Editor“.
6.3 Node Editor
Wir wechseln auf den Oberen Tap namens „Shading“. Hier erstellen wir aus den Zutaten die wir haben ein „Material“. Ein Material beinhaltet alle Einzelteile und erzeugt daraus einen Shader, den wir dem Objekt zuweisen können. Erstellen wir also ein neues Material namens „MeinErstesMaterial“ indem wir im „Shader Editor“ Fenster auf „New“ klicken und den Namen eingeben.

Beim Erstellen eines Materials wird immer eine Kombination aus „Principled BSDF“ und „Material Output“ erstellt. Abgekürzt wird standartmäßig ein Weißes, Mattes Material erstellt. Das Weiß wird durch die „Base Color“ beschrieben, dazu aber im Kapitel „Shader“ mehr. Für uns wichtig ist nur, dass wir anstelle der weißen „Base Color“ nun unsere Textur als Farbgebung haben wollen. Dafür erstellen wir eine „Image Texture“ Node durch: „Shift“ + „A“ -> Texture -> Image Texture. Hier klicken wir auf das kleine Bildchen neben „New“ und wählen unsere Textur „Grid“ aus.
Den Gelben „Color“ Punkt der „Image Texture“ Node Verbinden wir nun mit dem Gelben „Base Color“ Punkt in dem „Principled BSDF“. Anstelle der weißen Farbe wird nun unsere ausgewählte Farbtextur verwendet.
Um sicher zu stellen, dass die Textur auch so auf das Objekt projiziert wird wie wir das wollen, fügen wir noch eine „UV Map“ Node hinzu durch: „Shift“ + „A“ -> Input -> UV Map. Dessen lila „UV“ Punkt verbinden wir durch drag and drop mit dem „Vector“ Eingang der „Image Texture“ Node. In der UV Map Node wählen wir nun noch die erstellte UV Map aus, die einfach nur „UV Map“ heißt.


Kehren wir nun zurück in den UV Editing Modus um zu schauen, was die UV Map in Kombination mit der Textur macht.
Angekommen im UV Editing Tab wollen wir zunächst die Ansicht des 3D Viewports so ändern, dass wir das ausgewählte Material mit der ausgewählten Textur auf dem Objekt sehen können. In der oberen rechten Ecke des Viewports finden sich hierfür die Einstellungen:

Hier werden uns 4 verschiedene Möglichkeiten angezeigt, unseren 3D Viewport zu rendern. Von links nach rechts:
WIREFRAME – Hier werden keine Flächen angezeigt, alles wird nur durch Gitter angezeigt.
SOLID – Meist verwendet während des Modellierens. Es werden keine Texturen angezeigt, jede Fläche ist Grau.
LOOK DEV – Dies ist eine halbgerenderte Version. Sie verbraucht weniger Arbeitskapazität des Computers, zeigt aber bereits die Texturen eines Objektes an.
RENDERED – Das Objekt wie es nach dem Rendern aussehen wird, mit heruntergesetzter Qualität, um Rechenkapazitäten zu sparen. Dennoch bereits Rechenintensiv genug, um den Arbeitsprozess zu verlangsamen.
Wie in 6.3.3 wählen wir LOOK DEV aus um die Textur sehen zu können. Möglicherweise ist es bereits angewählt.

In GIF 6.3.2 wird ein Teil des UV Grids bewegt, dies wirkt sich direkt auf die Projektion auf das Objekt aus. WICHTIG: Nur das UV Grid wird verändert, nicht die Textur.
Da aber die Textur etwas langweilig ist können wir im Node Editor auch eine andere Textur in den Nodetree einfügen, die mithilfe der UV Map auf das Objekt projiziert werden soll. Zieht man ein Bild in den „Shader Editor“, so erstellt Blender automatisch eine „Image Texture“ Node.

Zum Schluss ist noch zu bedenken, dass alle Texturen immer seperat gespeichert werden müssen, vor allem dann, wenn sie innerhalb Blenders erzeugt wurden. Dies gilt in unserem Beispiel für die Grid Textur.
Dafür gehen wir zurück in den „Texture Paint“ Tab und klicken neben dem Ort, an dem wir die Textur erschaffen haben auf „Image“ und dann auf „Save“. Alternativ dazu lassen sich alle erstellten Texturen, die bereits einem Material bzw. Objekt zugewiesen wurden auf der rechten Seite im „Properties“ Fenster mit der Taste „Save All Images“ abspeichern.